《指引》主要包括
健康体检自测问卷
基本体检项目
以及慢性病风险筛查项目
包括个人基本信息、既往史及家族史、生活方式信息和心理健康状况等,用于了解受检者基本健康状况,对疾病风险进行初步评估。
包括体格检查、实验室检查、辅助检查等,是建立健康档案的基础,为开展后续健康管理提供关键支撑。

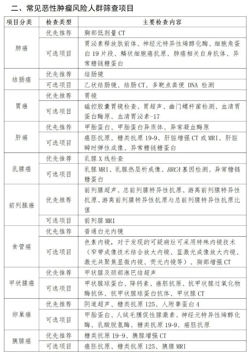
在基本体检项目的基础上,结合健康体检自测问卷,对存在心脑血管疾病、常见恶性肿瘤、慢性呼吸系统疾病、糖尿病等疾病风险的人群,根据慢性病筛查与早诊早治方案等增加个性化深度检查项目。



《指引》主要包括
健康体检自测问卷
基本体检项目
以及慢性病风险筛查项目
包括个人基本信息、既往史及家族史、生活方式信息和心理健康状况等,用于了解受检者基本健康状况,对疾病风险进行初步评估。
包括体格检查、实验室检查、辅助检查等,是建立健康档案的基础,为开展后续健康管理提供关键支撑。

在基本体检项目的基础上,结合健康体检自测问卷,对存在心脑血管疾病、常见恶性肿瘤、慢性呼吸系统疾病、糖尿病等疾病风险的人群,根据慢性病筛查与早诊早治方案等增加个性化深度检查项目。


