关怀版 无障碍 无障碍

您当前所在位置: 首页 > 部门公开信息 > 乡镇 > 古陂镇 > 重点领域信息公开 > 农村集体土地征收

赣州市人民政府关于公布赣州市中心城区土地定级与基准地价更新成果的通知

访问量:
赣州市人民政府关于公布赣州市中心城区土地定级与基准地价更新成果的通知

赣市府字〔2025〕55号

章贡区人民政府,赣州经开区、赣州蓉江新区管委会,市政府有关部门,市属、驻市有关单位

赣州市中心城区土地定级与基准地价更新成果已经江西省自然资源厅组织专家评审验收通过,根据《中华人民共和国土地管理法实施条例》《中华人民共和国城市房地产管理法》等有关规定,现予以公布,请遵照执行。《赣州市人民政府关于公布赣州市中心城区基准地价更新成果的通知》(赣市府字〔2020〕71号)同时废止。

附件:1.赣州市中心城区土地定级成果
2.赣州市中心城区基准地价更新成果
3-1.赣州市中心城区商服用地各级分布范围表
3-2.赣州市中心城区住宅用地各级分布范围表
3-3.赣州市中心城区工业用地各级分布范围表
3-4.赣州市中心城区公共管理与公共服务用地各级分布范围表
4-1.赣州市中心城区商服用地级别与基准地价图
4-2.赣州市中心城区住宅用地级别与基准地价图
4-3.赣州市中心城区工业用地级别与基准地价图
4-4.赣州市中心城区公共管理与公共服务用地级别与基准地价图

2025年8月27日
(此件主动公开)

附件1
图片
附件2
图片
附件3-1
图片
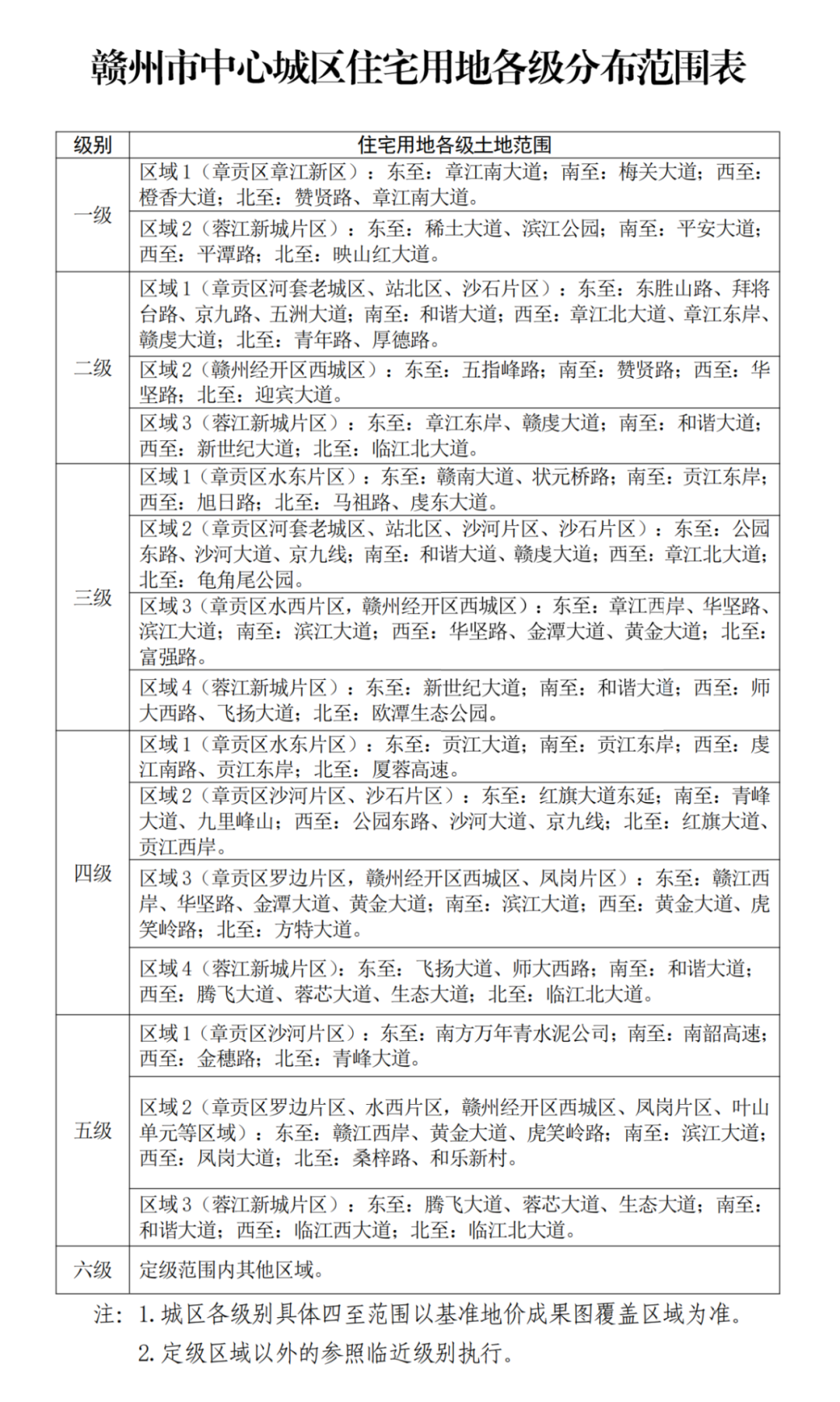
附件3-2
图片
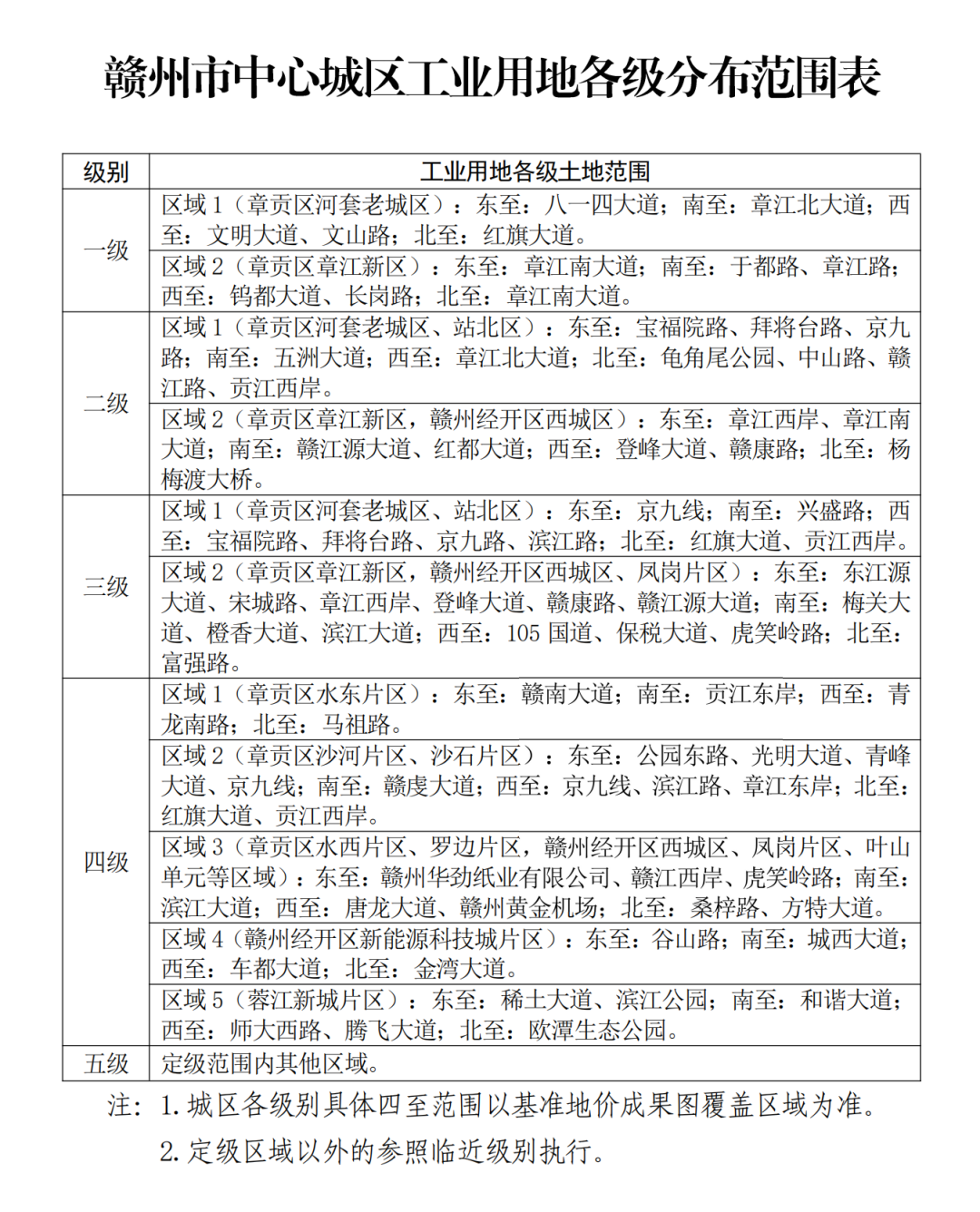
附件3-3
图片
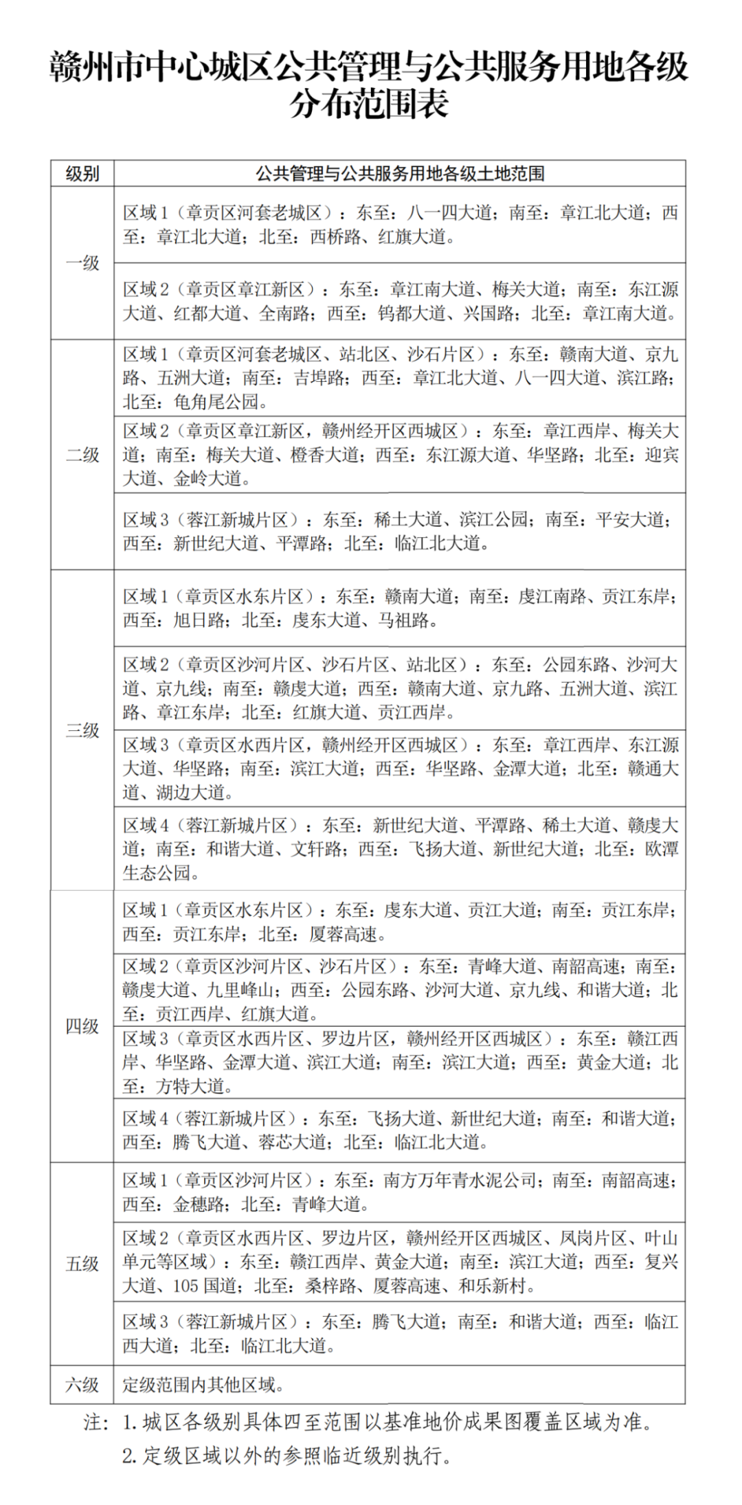
附件3-4
图片
附件4-1
图片
附件4-2
图片
附件4-3
图片
附件4-4
图片